Texas Instruments LM74700DDFEVM Evaluation Module

Texas Instruments LM74700DDFEVM Evaluation Module is configured to evaluate the LM74700-Q1 Ideal Diode Controller's operation in the 8-pin DDF package. The TI LM74700DDFEVM Evaluation Module demonstrates how an N-channel power MOSFET can emulate a very-low forward voltage diode with low IQ and a low-leakage current flowing through the IC. Using this design scheme, the LM74700-Q1 is combined with a MOSFET and used in series with a battery as a replacement for a Schottky diode and PFET in reverse-polarity protection circuitry.

Features

  • Reverse battery protection
  • Very low shutdown current
  • Meets automotive ISO 7637-2 standard
  • Fast response to reverse current blocking

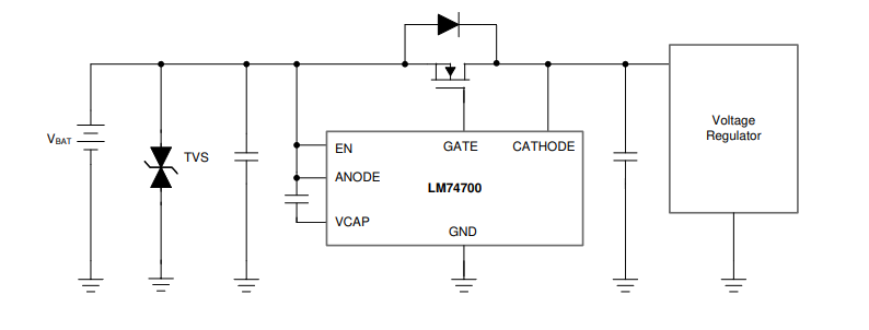
Typical Application Circuit

Application Circuit Diagram - Texas Instruments LM74700DDFEVM Evaluation Module
Published: 2021-01-05 | Updated: 2022-03-11