STMicroelectronics HVLED002 High-Performance LED Controller

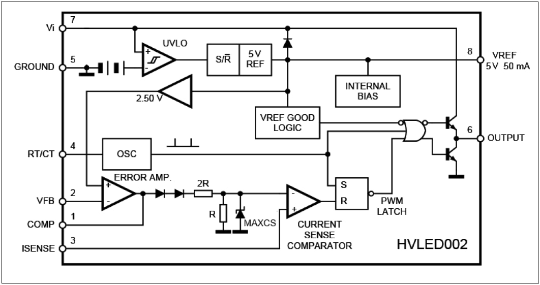
STMicroelectronics HVLED002 High-Performance Current Mode LED Controllers provide the necessary features to implement off-line or DC to DC fixed frequency current mode control schemes to implement LED drivers. Internally implemented circuits include a trimmed oscillator for the precise duty cycle control, undervoltage lockout, a precision reference trimmed for accuracy at the error amplifier input, a PWM comparator which also provides current-limit control, and a totem-pole output stage designed to the source or sink high peak current. The output stage, suitable for driving N-channel MOSFETs, is low in the off state.

Features

  • Trimmed oscillator for precise frequency control
  • Oscillator frequency guaranteed at 250kHz
  • Current mode operation to 500kHz
  • Latching PWM for cycle-by-cycle current limiting
  • Internally trimmed reference with undervoltage lockout
  • High current totem pole output
  • Undervoltage lockout with hysteresis
  • Low start-up and operating current

Block Diagram

Block Diagram - STMicroelectronics HVLED002 High-Performance LED Controller
Published: 2016-03-29 | Updated: 2025-04-03