Richtek RTQ283x Step-Down Converters

Richtek RTQ283x Step-Down Converters are high-performance and synchronous converters with internally compensated Fast Current Mode (FCM) control architecture. These converters integrate low RDS(ON) power MOSFETs, an accurate 0.5V reference, and an integrated diode for the bootstrap circuit. The RTQ283x converters feature a 500kHz/750kHz/1MHz/1.5MHz/2.2MHz adjustable frequency, integrated 25mΩ/6.5mΩ MOSFETs, and selectable current limit level. These converters include an independent enable control input pin and a power-good indicator for sequence control. The RTQ283x converters offer output overvoltage, output undervoltage, input undervoltage, overcurrent, and over temperature protection. These converters are available in the WQFN-14L 3x2.5 (FC) package and are used in wireless infrastructure, fiver network equipment, and healthcare equipment.

Features

  • 0.5V to 7V output voltage range
  • 4V to 18V input voltage range
  • 500kHz/750kHz/1MHz/1.5MHz/2.2MHz adjustable switching frequency
  • Internally compensated FCM control
  • Integrated 25mΩ/13.9mΩ MOSFETs
  • 0.5V±0.5% voltage reference accuracy over a full temperature range
  • Synchronizable to an external clock
  • Selectable spread spectrum reducing EMI emission
  • Selectable current limit level
  • 0.5ms/1ms/2ms/4ms selectable soft-start time
  • Monotonic start-up into pre-biased outputs
  • Power good indicator
  • Output overvoltage, output undervoltage, input undervoltage, overcurrent, and over temperature protection
  • Available in the WQFN-14L 3x2.5 (FC) package

Applications

  • Wireless infrastructure and wires communication equipment
  • Optical and fiver network equipment
  • Healthcare equipment
  • Testing and measurement instruments

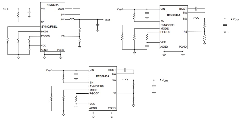
Simplified Application Diagrams

Application Circuit Diagram - Richtek RTQ283x Step-Down Converters

RTQ2833A Functional Block Diagram

Block Diagram - Richtek RTQ283x Step-Down Converters

RTQ2836A Functional Block Diagram

Block Diagram - Richtek RTQ283x Step-Down Converters

RTQ2838A Functional Block Diagram

Block Diagram - Richtek RTQ283x Step-Down Converters
Published: 2025-03-02 | Updated: 2025-05-28