Nexperia NXT4556 SIM Card Interface Level Translator

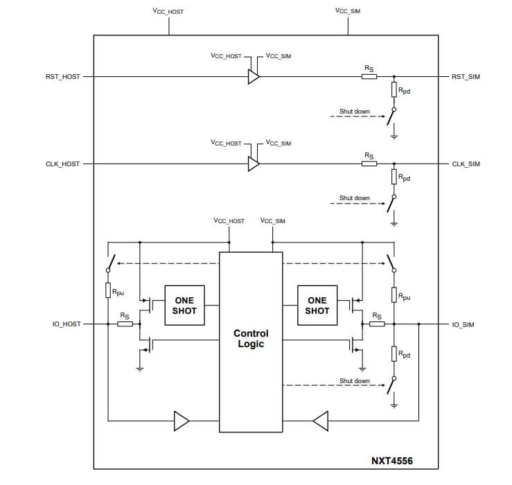
Nexperia NXT4556 SIM Card Interface Level Translator is designed for interfacing a SIM card with a single low-voltage host-side interface. The NXT4556 features three-level translators to convert the data, RST, and CLK signals between a SIM card and a host microcontroller. The device supports class-B and class-C SIM cards. The VCC_SIM power-down initiates a shutdown sequence on SIM card pins per ISO-7816-3. The NXT4556 Translator is compliant with all ETSI, IMT-2000, and ISO-7816 SIM/Smart card interface requirements.

Features

  • Support SIM cards and eSIM with supply voltages 1.62V to 3.3V
  • Host micro-controller operating voltage range of 1.08V to 1.98V
  • Automatic level translation of I/O, RST, and CLK between SIM card and host side interface with capacitance isolation
  • Incorporates shutdown feature for the SIM card signals according to ISO-7816-3
  • High Vdis(UVLO_AC) switching level, arranging quick shut down when VCC_SIM powers down
  • Integrated pull-up resistors; no external resistor required
  • Integrated EMI Filters suppress higher harmonics of digital I/Os
  • Low current shutdown mode < 1μA
  • Supports clock speed beyond 5MHz clock
  • Pb-free, Restriction of Hazardous Substances (RoHS) compliant, and free of halogen and antimony (Dark Green compliant)
  • ESD protection:
    • HBM ANSI/ESDA/JEDEC JS-001 exceeds 2kV
    • CDM ANSI/ESDA/JEDEC JS-002 exceeds 1kV
    • IEC61000-4-2 level 4, contact and air discharge on all SIM card-side pins exceeds 8kV and 15kV
  • Available in 9-pin wafer-level chip-scale package (WLCSP); 9 bumps; 1.06mm x 1.06mm x 0.43mm body; 0.35mm pitch

Applications

  • NXT4556 can be used with a range of SIM card attached devices including:
    • Mobile and personal phones
    • Wireless modems
    • SIM card terminals

Block Diagram

Block Diagram - Nexperia NXT4556 SIM Card Interface Level Translator
Published: 2022-06-20 | Updated: 2022-06-23