Monolithic Power Systems (MPS) MPQ6653-AEC1 35V BLDC Motor Drivers
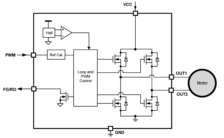
Monolithic Power Systems (MPS) MPQ6653-AEC1 35V BLDC Motor Drivers feature integrated power MOSFETs and an embedded Hall sensor. The MPQ6653-AEC1 single-phase brushless DC (BLDC) motor driver implements up to 1.2A of phase peak current to operate a single-phase BLDC motor. The device utilizes a 5.5V to 35V input voltage (VIN) range.The MPS MPQ6653-AEC1 regulates the motor speed via the pulse-width modulation (PWM) signal or the DC voltage on the PWM pin. The device offers configurable soft commutation and a Hall offset angle for a flexibly optimized performance. The MPQ6653-AEC1 also supplies rotational speed detection. The rotational speed detector (the FG/RD pin) is an open-drain output that outputs a high or low voltage relative to the internal Hall comparator’s output.
The MPQ6653-AEC1 supports rich protections, including input over-voltage protection (OVP), under-voltage lockout (UVLO), locked-rotor protection, over-current protection (OCP), and thermal shutdown protection.
The MPQ6653-AEC1 is housed in TSOT23-6SL or TSOT23-6 packages and is AEC-Q100 Grade 1 qualified for automotive applications.
Features
- 5.5V to 35V Operating Input Voltage (VIN) range
- On-chip Hall sensor
- 960mΩ integrated High-Side MOSFET (HS-FET) and Low-Side MOSFET (LS-FET)
- Soft commutation
- Starting duty set with Hysteresis
- Selectable open-loop or closed-loop speed control
- Configurable soft accelerate time
- Configurable Hall leading/lag angle
- Automatic reverse current block
- Supports 50Hz to 100kHz Pulse-Width Modulation (PWM) input frequency or DC Input
- 24kHz PWM output frequency
- Configurable current limit
- Short-Circuit Protection (SCP)
- Over-Voltage Protection (OVP)
- Standby mode
- Selectable FG and RD output
- Available in TSOT23-6-SL and TSOT23-6 packages
- Available in AEC-Q100 Grade 1
Applications
- Seat fans
- Automotive fans
- Cooling fans
- General fans
Typical Application
Functional Block Diagram
