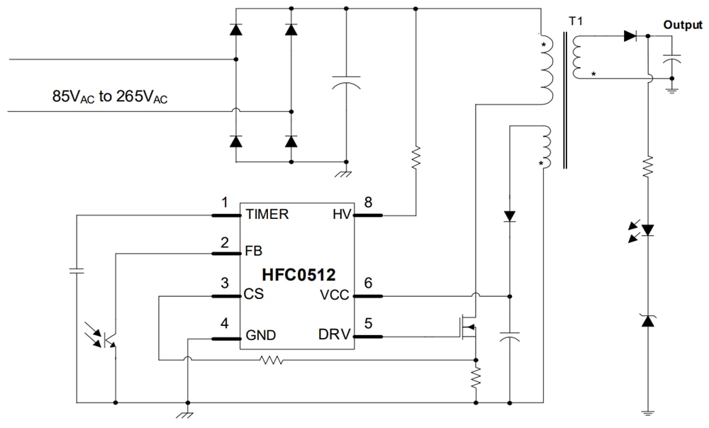
Monolithic Power Systems (MPS) HFC0512 Fixed-Frequency Current-Mode Controller
Monolithic Power Systems (MPS) HFC0512 Fixed-Frequency Current-Mode Controller with internal slope compensation is designed for medium-power, offline, flyback, switch-mode power supply applications. It is a highly efficient, green-mode controller. At light loads, the controller freezes the peak current (IPEAK) and reduces its switching frequency (fSW) to 27kHz for excellent light-load efficiency. The controller enters burst mode at very light loads to achieve very low standby power consumption.The Monolithic Power Systems (MPS) HFC0512 offers frequency jittering to help dissipate energy generated by the conducted noise. The HFC0512 features an over-power compensation (OPC) function to reduce the difference between the low and high lines for the overload protection (OLP) point. Full protection features include VCC under-voltage lockout (UVLO), thermal shutdown, OLP, over-voltage protection (OVP), and brownout protection. The HFC0512 is available in an SOIC8-7A package.
Features
- Fixed-frequency, current-mode control with internal slope compensation
- Frequency foldback down to 27kHz at light loads
- Burst mode for low standby power consumption, meeting the EuP Lot 6 standard
- Frequency jittering for reduced Electromagnetic Interference (EMI)
- Adjustable Over-Power Compensation (OPC)
- Internal high-voltage (HV) current source
- VCC Under-Voltage Lockout (UVLO) protection with hysteresis
- Brownout protection via the HV pin
- Overload Protection (OLP) with configurable delay
- Thermal shutdown (auto-restart with hysteresis)
- Latch-off protections
- External Over-Voltage Protection (OVP) and Over-Temperature Protection (OTP) via the TIMER pin
- VCC OVP
- Short-Circuit Protection (SCP)
- Configurable Soft Start (SS)
- Available in an SOIC8-7A package
Applications
- AC/DC power for small and large appliances
- AC/DC adapters for notebook computers, tablets, and smartphones
- Offline battery chargers
- LCD televisions and monitors
Typical Application
Published: 2025-07-15
| Updated: 2025-07-31
