Mikroe MIKROE-3262 Button Y Click

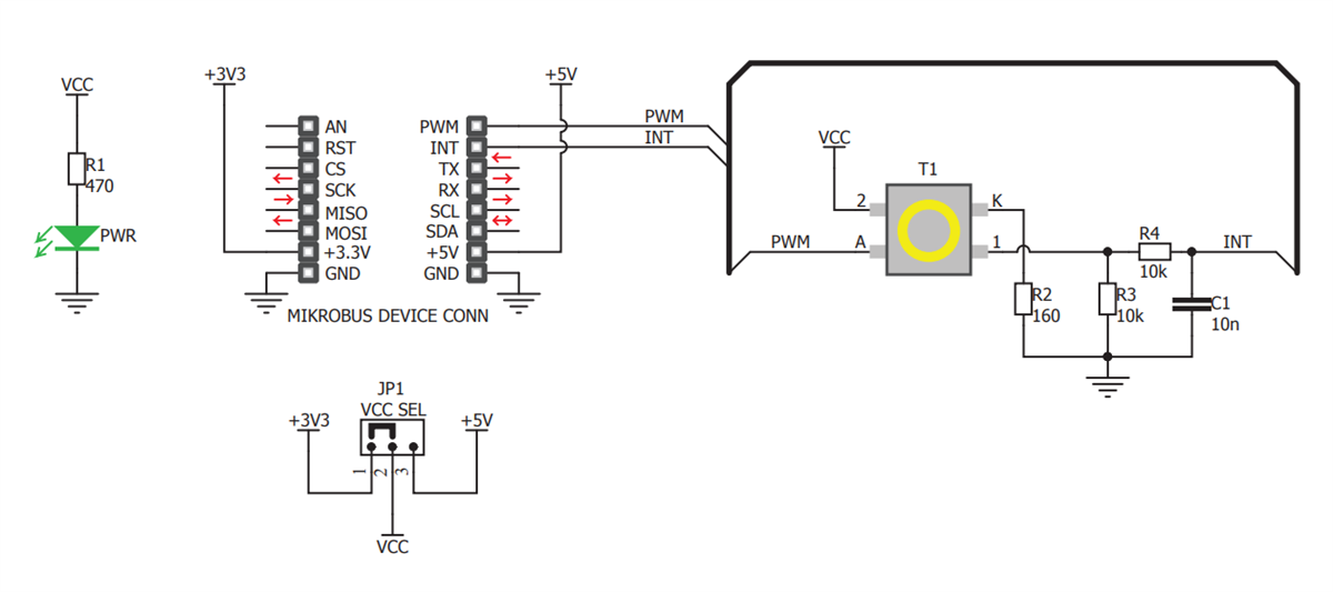
Mikroe MIKROE-3262 Button Y Click is a Click board equipped with a tactile switch (pushbutton). This Click is equipped with an SPST tactile switch with a diameter of 6.8mm. Mikroe Button Y Click offers 1.5ms low typical bouncing time, 100mΩ low ON resistance, and good mechanical endurance. This Click features an embedded yellow LED with adjustable brightness. The Button Y Click also includes a debouncing circuit built with a 10kΩ resistor and 10nf capacitor. Typical applications include control boards, user input keys, and activators of certain functions with built-in signalization.

Features

  • Equipped with 3006.2111 SPST tactile switch (pushbutton) with:
    • 1.5ms low bouncing time (typical)
    • 100mΩ low ON resistance
    • 6.7mm diameter
  • Embedded yellow LED with adjustable brightness
  • Good mechanical endurance
  • GPIO and PWM interface
  • Equipped with debouncing circuit
  • Package includes mikroSDK™ software and a library with all functions
  • 3.3V or 5V input voltage
  • 42.9mm x 25.4mm dimensions
  • 30g weight

Applications

  • Low power electronic applications
  • Control boards
  • User input keys
  • Activators of certain functions with built-in signalization

Overview

Block Diagram - Mikroe MIKROE-3262 Button Y Click

Schematic

Schematic - Mikroe MIKROE-3262 Button Y Click
Published: 2019-01-02 | Updated: 2022-08-05