Analog Devices Inc. MAX77751 3.15A USB-C Autonomous Charger

Analog Devices MAX77751 3.15A USB-C Autonomous Charger is a 3.15A charger with integrated USB Type-C® CC detection and reverse boost capability. Easily configure the fast-charge current and top-off current thresholds with resistors. The MAX77751 operates with an input voltage of 4.5V to 13.7V. The Analog Devices MAX77751 3.15A USB-C Autonomous Charger has a maximum input current limit of 3A. The IC also implements the adaptive input current limit (AICL) function. This regulates input voltage by reducing input current to prevent the voltage of a weak adapter from collapsing or folding back.

Features

  • Up to 16V protection
  • 13.7V maximum input operating voltage
  • 3.15A maximum charging current
  • 6A discharge current protection
  • No firmware or communication required
  • Integrated USB detection
    • CC detection for USB Type-C
    • BC1.2 detection for legacy SDP, DCP, and CDP
    • Automatic input current limit configuration
    • Input voltage regulation with Adaptive Input Current Limit (AICL)
  • Reverse boost capability of up to 5.1V, 1.5A
  • Pin control of all functions
    • Resistor-configurable fast-charge current
    • Resistor-configurable top-Off current
    • ENBST pin to enable and disable reverse boost
    • STAT pin to indicate charging status
    • INOKB pin to indicate input Power-OK (POK)
    • ITOPOFF pin to disable charge
  • Integrated battery true-disconnect FET
  • 3mm x 3mm, 24-lead FC2QFN package

Applications

  • Mobile Point-of-Sale (mPOS) terminals
  • Portable medical devices
  • Wireless headphones
  • GPS trackers
  • Charging cradles for wearable devices
  • Power banks
  • Mobile routers

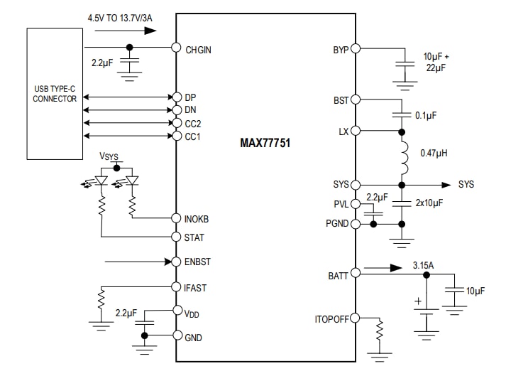
Block Diagram

Block Diagram - Analog Devices Inc. MAX77751 3.15A USB-C Autonomous Charger
Published: 2020-07-21 | Updated: 2024-06-11