Analog Devices Inc. LT3750A Capacitor Charger Controllers
Analog Devices Inc. LT3750A Capacitor Charger Controllers are flyback converters designed to rapidly charge large capacitors to a user-adjustable target voltage. This device charges any size capacitors and drives high-current NMOS FETs. The LT3750A capacitor charger controllers incorporate the boundary mode control scheme that minimizes transition losses and reduces the transformer size. The transformer turns ratio and two external resistors easily adjust the output voltage. The LT3750A capacitor charger controllers can operate from a variety of power sources with a wide input voltage ranging from 3V to 24V. The low 78mV current sense accurately limits peak switch current and helps to maximize efficiency. A typical application can charge a 100µF capacitor to 300V in less than 300ms. These controllers are ideally used in emergency warning beacons, professional photoflash systems, electric fences, detonators, high-voltage power supplies, and security control systems.Features
- Charges any size capacitor
- Easily adjustable output voltage
- Drives high current NMOS FETs
- Primary-side sense - no output voltage divider necessary
- 3V to 24V wide input voltage range
- -40°C to 85°C operating temperature range
- Available in 10-lead MS package
Applications
- Emergency warning beacons
- Professional photoflash systems
- Security/Inventory control systems
- High voltage power supply
- Electric fences
- Detonators
Typical Application Circuit
Performance Graphs
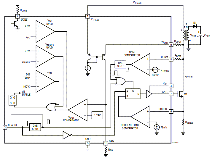
Block Diagram
Published: 2021-07-29
| Updated: 2022-03-11
