Analog Devices Inc. LT6110 Demo Board DC3033A

Analog Devices LT6110 Demo Board DC3033A features the LT6110 cable/wire drop compensator IC. The LT6110 is a precision high side current sense that monitors load current via a sense resistor and converts the sense voltage to a sinking or sourcing current.

The ADI LT6110 Demo Board DC3033A A is jumper-configurable for the LT6110 to use the internal sense resistor, an external 25mΩ sense resistor, or a 5.4mΩ PCB trace sense resistor. The default configuration on the LT6110 Demo Board DC3033A is designed for the LT6110 to use the internal sense resistor.

Specifications

  • 2V to 50V Supply range
  • 300µV Amplifier input offset voltage
  • 30µA Supply current
  • 180kHz IOUT Signal bandwidth

Quick Start Setup

Analog Devices Inc. LT6110 Demo Board DC3033A

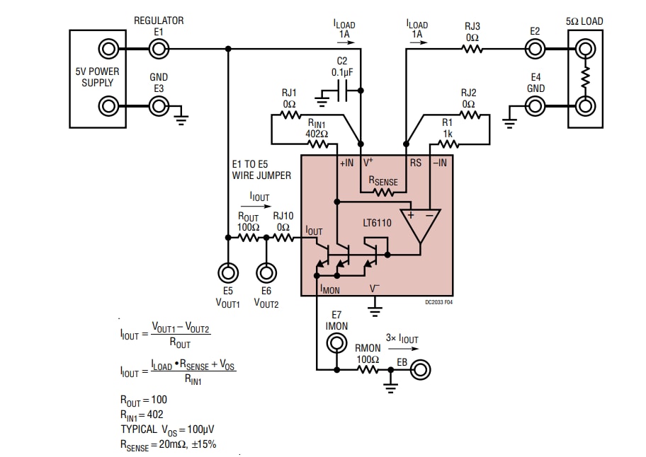
Quick Setup Circuit and Equations

Mechanical Drawing - Analog Devices Inc. LT6110 Demo Board DC3033A
Published: 2021-01-04 | Updated: 2022-03-11